周五在群里面有小伙伴问,ASP.NET Core这个HttpContextAccessor为什么改成了这个样子?

在印象中,这已经是第三次遇到有小伙伴问这个问题了,特意来写一篇记录,来回答一下这个问题。
关于HttpContext其实我们大家都不陌生,它封装了HttpRequest和HttpResponse,在处理Http请求时,起着至关重要的作用。
那么如何访问HttpContext对象呢?回到await/async出现以前的ASP.NET的时代,我们可以通过HttpContext.Current方法直接访问当前Http请求的HttpContext对象,因为当时基本都是同步的代码,一个Http请求只会在一个线程中处理,所以我们可以使用能在当前线程中传播的CallContext.HostContext来保存HttpContext对象,它的代码长这个样子。
namespace System.Web.Hosting { using System.Web; using System.Web.Configuration; using System.Runtime.Remoting.Messaging; using System.Security.Permissions; internal class ContextBase { internal static Object Current { get { // CallContext在不同的线程中不一样 return CallContext.HostContext; } [SecurityPermission(SecurityAction.Demand, Unrestricted = true)] set { CallContext.HostContext = value; } } ...... } }}
一切都很美好,但是后面微软在C#为了进一步增强增强了异步IO的性能,从而实现的stackless协程,加入了await/async关键字(感兴趣的小伙伴可以阅读黑洞的这一系列文章),同一个方法内的代码await前与后不一定在同一个线程中执行,那么就会造成在await之后的代码使用HttpContext.Current的时候访问不到当前的HttpContext对象,下面有一段这个问题简单的复现代码。
// 设置当前线程HostContext CallContext.HostContext = new Dictionary<string, string> { ["ContextKey"] = "ContextValue" }; // await前,可以正常访问 Console.Write($"[{Thread.CurrentThread.ManagedThreadId}] await before:"); Console.WriteLine(((Dictionary<string,string>)CallContext.HostContext)["ContextKey"]); await Task.Delay(100); // await后,切换了线程,无法访问 Console.Write($"[{Thread.CurrentThread.ManagedThreadId}] await after:"); Console.WriteLine(((Dictionary<string,string>)CallContext.HostContext)["ContextKey"]);

可以看到await执行之前HostContext是可以正确的输出赋值的对象和数据,但是await以后的代码由于线程从16切换到29,所以访问不到上面代码给HostContext设置的对象了。

为了解决这个问题,微软在.NET 4.6中引入了AsyncLocal<T>类,后面重新设计的ASP.NET Core自然就用上了AsyncLocal<T>来存储当前Http请求的HttpContext对象,也就是开头截图的代码一样,我们来尝试一下。
var asyncLocal = new AsyncLocal<Dictionary<string,string>>(); // 设置当前线程HostContext asyncLocal.Value = new Dictionary<string, string> { ["ContextKey"] = "ContextValue" }; // await前,可以正常访问 Console.Write($"[{Thread.CurrentThread.ManagedThreadId}] await before:"); Console.WriteLine(asyncLocal.Value["ContextKey"]); await Task.Delay(100); // await后,切换了线程,可以访问 Console.Write($"[{Thread.CurrentThread.ManagedThreadId}] await after:"); Console.WriteLine(asyncLocal.Value["ContextKey"]);

没有任何问题,线程从16切换到了17,一样的可以访问。对AsyncLocal感兴趣的小伙伴可以看黑洞的这篇文章。简单的说就是AsyncLocal默认会将当前线程保存的上下对象在发生await的时候传播到后续的线程上。

这看起来就非常的美好了,既能开开心心的用await/async又不用担心上下文数据访问不到,那为什么ASP.NET Core的后续版本需要修改HttpContextAccesor呢?我们自己来实现ContextAccessor,大家看下面一段代码。
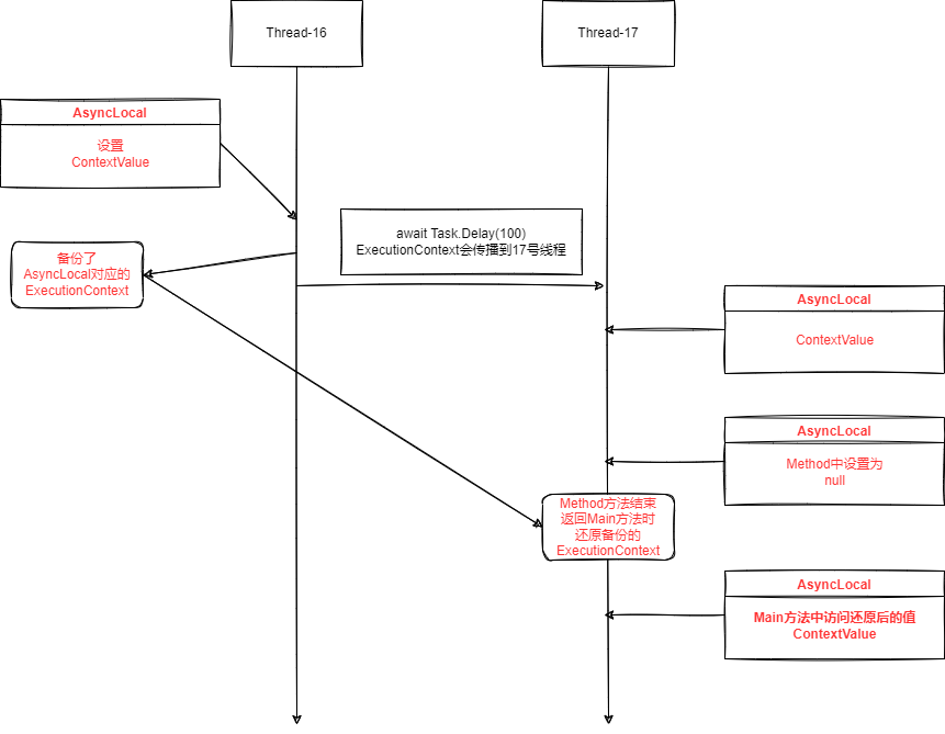
// 给Context赋值一下 var accessor = new ContextAccessor(); accessor.Context = "ContextValue"; Console.WriteLine($"[{Thread.CurrentThread.ManagedThreadId}] Main-1:{accessor.Context}"); // 执行方法 await Method(); // 再打印一下 Console.WriteLine($"[{Thread.CurrentThread.ManagedThreadId}] Main-2:{accessor.Context}"); async Task Method() { // 输出Context内容 Console.WriteLine($"[{Thread.CurrentThread.ManagedThreadId}] Method-1:{accessor.Context}"); await Task.Delay(100); // 注意!!!,我在这里将Context对象清空 Console.WriteLine($"[{Thread.CurrentThread.ManagedThreadId}] Method-2:{accessor.Context}"); accessor.Context = null; Console.WriteLine($"[{Thread.CurrentThread.ManagedThreadId}] Method-3:{accessor.Context}"); } // 实现一个简单的Context Accessor public class ContextAccessor { static AsyncLocal<string> _contextCurrent = new AsyncLocal<string>(); public string Context { get => _contextCurrent.Value; set => _contextCurrent.Value = value; } }

奇怪的事情就发生了,为什么明明在Method中把Context对象置为null了,Method-3中已经输出为null了,为啥在Main-2输出中还是ContextValue呢?

其实这已经解答了上面的问题,就是为什么在ASP.NET Core 6.0中的实现方式突然变了,有这样一种场景,已经当前线程中把HttpContext置空了,但是其它线程仍然能访问HttpContext对象,导致后续的行为可能不一致。
那为什么会造成这个问题呢?首先我们得知道AsyncLocal是如何实现的,这里我就不在赘述,详细可以看我前面给的链接(黑洞大佬的文章)。这里只简单的说一下,我们只需要知道AsyncLocal底层是通过ExecutionContext实现的,每次设置Value时都会用新的Context对象来覆盖原有的,代码如下所示(有删减)。
public sealed class AsyncLocal<T> : IAsyncLocal { public T Value { [SecuritySafeCritical] get { // 从ExecutionContext中获取当前线程的值 object obj = ExecutionContext.GetLocalValue(this); return (obj == null) ? default(T) : (T)obj; } [SecuritySafeCritical] set { // 设置值 ExecutionContext.SetLocalValue(this, value, m_valueChangedHandler != null); } } } ...... public sealed class ExecutionContext : IDisposable, ISerializable { internal static void SetLocalValue(IAsyncLocal local, object newValue, bool needChangeNotifications) { var current = Thread.CurrentThread.GetMutableExecutionContext(); object previousValue = null; if (previousValue == newValue) return; var newValues = current._localValues; // 无论是AsyncLocalValueMap.Create 还是 newValues.Set // 都会创建一个新的IAsyncLocalValueMap对象来覆盖原来的值 if (newValues == null) { newValues = AsyncLocalValueMap.Create(local, newValue, treatNullValueAsNonexistent: !needChangeNotifications); } else { newValues = newValues.Set(local, newValue, treatNullValueAsNonexistent: !needChangeNotifications); } current._localValues = newValues; ...... } }
接下来我们需要避开await/async语法糖的影响,反编译一下IL代码,使用C# 1.0来重新组织代码(使用ilspy或者dnspy之类都可以)。

可以看到原本的语法糖已经被拆解成stackless状态机,这里我们重点关注Start方法。进入Start方法内部,我们可以看到以下代码,源码链接。
...... // Start方法 public static void Start<TStateMachine>(ref TStateMachine stateMachine) where TStateMachine : IAsyncStateMachine { if (stateMachine == null) { ThrowHelper.ThrowArgumentNullException(ExceptionArgument.stateMachine); } Thread currentThread = Thread.CurrentThread; // 备份当前线程的 executionContext ExecutionContext? previousExecutionCtx = currentThread._executionContext; SynchronizationContext? previousSyncCtx = currentThread._synchronizationContext; try { // 执行状态机 stateMachine.MoveNext(); } finally { if (previousSyncCtx != currentThread._synchronizationContext) { // Restore changed SynchronizationContext back to previous currentThread._synchronizationContext = previousSyncCtx; } ExecutionContext? currentExecutionCtx = currentThread._executionContext; // 如果executionContext发生变化,那么调用RestoreChangedContextToThread方法还原 if (previousExecutionCtx != currentExecutionCtx) { ExecutionContext.RestoreChangedContextToThread(currentThread, previousExecutionCtx, currentExecutionCtx); } } } ...... // 调用RestoreChangedContextToThread方法 internal static void RestoreChangedContextToThread(Thread currentThread, ExecutionContext? contextToRestore, ExecutionContext? currentContext) { Debug.Assert(currentThread == Thread.CurrentThread); Debug.Assert(contextToRestore != currentContext); // 将改变后的ExecutionContext恢复到之前的状态 currentThread._executionContext = contextToRestore; ...... }
通过上面的代码我们就不难看出,为什么会存在这样的问题了,是因为状态机的Start方法会备份当前线程的ExecuteContext,如果ExecuteContext在状态机内方法调用时发生了改变,那么就会还原回去。
又因为上文提到的AsyncLocal底层实现是ExecuteContext,每次SetValue时都会生成一个新的IAsyncLocalValueMap对象覆盖当前的ExecuteContext,必然修改就会被还原回去了。

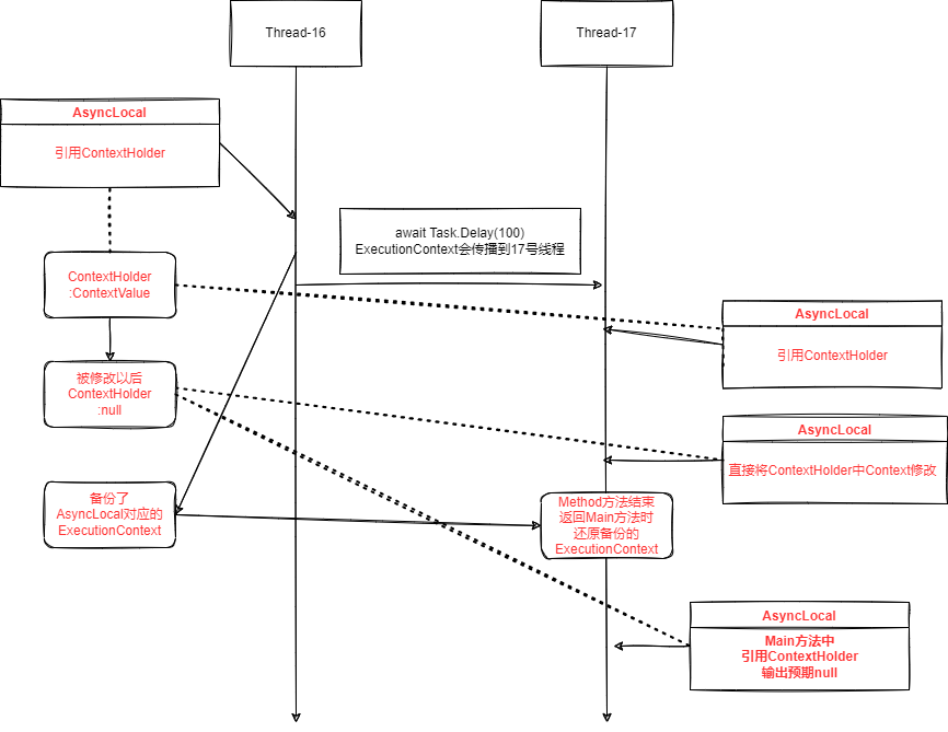
在ASP.NET Core中,解决这个问题的方法也很巧妙,就是简单的包了一层。我们也可以简单的包一层对象。
public class ContextHolder { public string Context {get;set;} } public class ContextAccessor { static AsyncLocal<ContextHolder> _contextCurrent = new AsyncLocal<ContextHolder>(); public string Context { get => _contextCurrent.Value?.Context; set { var holder = _contextCurrent.Value; // 拿到原来的holder 直接修改成新的value // asp.net core源码是设置为null 因为在它的逻辑中执行到了这个Set方法 // 就必然是一个新的http请求,需要把以前的清空 if (holder != null) holder.Context = value; // 如果没有holder 那么新建 else _contextCurrent.Value = new ContextHolder { Context = value}; } } }

最终结果就和我们预期的一致了,流程也如下图一样。自始至终都是修改的同一个ContextHolder对象。

由上可见,ASP.NET Core 6.0的HttpContextAccessor那样设计的原因就是为了解决AsyncLocal在await环境中会发生复制,导致不能及时清除历史的HttpContext的问题。
笔者水平有限,如果错漏,欢迎指出,感谢各位的阅读!
ASP.NET Core 2.1 HttpContextAccessor源码:link
ASP.NET Core 6.0 HttpContextAccessor源码:link
AsyncMethod Start方法源码: link
AsyncLocal源码:link
评论已关闭。